728x90
반응형
프로젝트 필요성
1) 연구 동향 파악 및 트렌드 예측
- IT 분야에서의 새로운 아이디어나 기술 발전에 대한 정보 즉, 최근 연구 동향을 파악하여 현재의 트렌드를 알 수 있고, 연구 동향을 분석함으로써 향후 연구의 트렌드도 예측해볼 수 있음
- 연구 동향 및 트렌드에 대한 지표는 특정 분야의 연구 방향성을 파악하고, 미래의 연구 방향을 제시하는데 도움을 줄 수 있음
2) 시간과 비용 절약
- 연구 동향과 트렌드를 파악하기 위해선 수많은 논문들을 직접 읽고 분석해야 하는데, 이는 시간과 비용이 많이 소모되는 작업
- 연구 동향 분석 시스템은 사용자가 직접 읽고 분석하는 대신 다양한 분석 시나리오를 통해서 사용자에게 필요한 정보를 더욱 효율적으로 제공할 수 있으며 이를 통해 시간과 비용을 절약할 수 있음
3) 정보 검색 및 필터링
- 해당 프로그램은 사용자가 특정 주제 또는 관심 분야에 관련된 논문을 쉽게 검색하고 필터링할 수 있는 기능을 제공
- 원하는 기간, 찾아보고 싶은 저자의 이름, 검색 키워드, 관련 키워드 등의 필터링 기능으로 사용자에게 보다 더 정확한 정보 제공
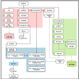
프로젝트 설계



메인페이지


검색페이지




분석페이지




논문 상세 페이지

저자 / 소속 / 국가 분석 페이지

마이페이지




https://github.com/wlgus011221/AcademicLens
GitHub - wlgus011221/AcademicLens
Contribute to wlgus011221/AcademicLens development by creating an account on GitHub.
github.com
728x90
반응형